// 热点聚焦 //
1、21世纪以来第18个指导“三农”工作的中央一号文件正式发布。这份文件题为《中共中央 国务院关于全面推进乡村振兴加快农业农村现代化的意见》,提出全面推进乡村振兴,加快推进农业现代化。力争2021年农业农村现代化规划启动实施,脱贫攻坚政策体系和工作机制同乡村振兴有效衔接、平稳过渡。文件要求,加快构建现代养殖体系,保护生猪基础产能;加大购置补贴力度,开展农机作业补贴;打好种业翻身仗,对育种基础性研究以及重点育种项目给予长期稳定支持;实施数字乡村建设发展工程,推动农村千兆光网、第五代移动通信(5G)、移动物联网与城市同步规划建设。
2、国内宽基ETF迎来3.0时代!牛年第三个交易日,市场即将迎来一只新ETF上市-汇添富中证沪港深500ETF(交易代码:517080;场内简称:沪港深500ETF基金)。汇添富中证沪港深500ETF为全市场首只上市的对中证沪港深500指数进行跟踪的ETF。
// 宏观 //
1、商务部表示,《亚洲及太平洋跨境无纸贸易便利化框架协定》正式生效,将促进本地区电子形式贸易数据和文件交换和互认,推动国家和次区域单一窗口和其他无纸贸易系统之间的兼容,还将进一步丰富“一带一路”贸易便利化领域合作,增强亚太地区贸易领域互联互通,为在后疫情时代加快经济复苏和发展作出贡献。
2、“十四五”开局投资依旧火热,多省份重大项目密集开工。其中,河南省集中开工项目2772个,总投资1.6万亿元;陕西省集中开工项目971个,总投资8420亿元;天津市集中开工2021年第一批重大项目,总投资额超过2540亿元;安徽省牛年首批重点项目集中开工,总投资1330.8亿元。
3、我国人口出生率4年下降2.47‰。2014年我国开放“单独二孩”政策后,我国人口出生率迎来一波小幅上升,到2016年达12.95‰,为近年来最高。随着2016年开放“全面二孩”以来,全国人口出生率不升反降,从2016年的12.95‰下降到2019年的10.48‰。
4、李稻葵表示,2021年应该可谓中国经济大年。第一,新冠疫情之后有一个反弹优势,尤其是消费,消费方面有反弹动力。第二个重要利好是“十四五”规划起步之年,所以会出来一系列重要的新项目、新举措,尤其在科技、减碳等方面。第三个机遇之年,国际形势至少相对过去一两年是朝着有利于中国经济发展方向逐步转变。
5、深圳市2021年改革工作要点出炉,全面推进八方面改革任务。在去年增列“战略战役性改革”类别的基础上,今年首次增列“重大战略平台改革”类别,提出在市委全面深化改革委员会框架下统筹推进4大重大战略平台,促进各战略平台与全市改革协同对接、同向合成,加强改革的系统集成、协同高效,进一步增强改革的综合效能和辐射带动作用。
6、佛山顺德粤港澳协同发展合作区建设方案出台,合作区规划面积约100平方公里。到2022年,合作区与港澳各类资源要素流动更加便捷高效,科创协同水平和成果转化能力显著提升,现代服务业支撑带动能力不断增强,助力顺德制造业加速向数字化、网络化、智能化发展。
7、国家卫健委:2月20日,31个省(自治区、直辖市)和新疆生产建设兵团报告新增新冠肺炎确诊病例7例,均为境外输入病例;新增疑似病例2例,均为境外输入病例(均在上海);新增无症状感染者6例(均为境外输入)。
8、藁城区进行全员核酸检测,结果均为阴性。自2月22日起,石家庄市各县市区均调整为低风险地区,逐步有序恢复省级市级长途客运班线和客运包车。
9、黑龙江呼兰区全域降为低风险区,自2月22日起,各社区(村)居民可正常有序流动。城区内私家车、出租车允许正常出行,公交车有序恢复运行。商贸服务业有序恢复营业,各类生产企业和重点项目实行承诺报备制度。
10、Wind数据显示,本周央行公开市场将有900亿元逆回购到期,较前几周到期额大幅减少。春节后现金逐步回笼,2月18日央行开展2000亿元中期借贷便利(MLF)和200亿元逆回购,2月19日开展200亿元7天期逆回购操作。
// 国内股市 //
1、牛年开市2个交易日,抱团白马股巨震,顶流基金等机构资金可能已经或正大举调仓换股。傅鹏博所管理基金开年后净值走势,明显与去年底持仓估值有异;中生代牛人谢治宇也在1月明显调仓。
2、多位近期发行新产品的基金经理表示,一季度市场行情普遍不错,为把握机会新基金建仓速度也会适度加快,根据目前市场环境,投资方向偏向顺周期领域。春节后市场震荡,优质“抱团股”大跌,基金经理也在密切关注市场震荡给优质个股带来的布局机遇。
3、前海开源基金联席董事长王宏远认为,2021年中国股市不会是单边熊市,但也不具备单边大牛市的条件。2021年权益投资,可聚焦港股市场和A股市场里具备注册制估值水平的标的,但A股中这类标的占比只有10%左右。
4、国君策略认为,市场还会有阶段新高,一飞但不能冲天,大小风格不会切换。盈利修复+风险评价下降,行情重点在于消费与周期,资源品之后关注机械制造。绩优蓝筹仍是下一阶段交易方向,积极布局抱团外的好公司,包括:高景气的全球定价周期品与中游制造业等。
5、中信证券认为,2020年公募基金在重仓品种抱团程度实际上都远远不及2007年水平。公募基金抱团程度对市场大小市值风格存在长远影响,过去15年A股市场小票相对大票超额收益率与基金平均规模,以及头部基金集聚效应呈现明显的反向特征。历史上高度机构化持有结构的个股并没有抵御市场下行压力。
6、安信策略认为,今年春季行情从时间和空间上已基本到位,预计市场短期中性,并重回震荡行情,结构上或将进一步调整优化。从短期看,受益于全球疫苗接种工作持续推进,全球需求复苏和通胀预期正不断上升,应继续把握“复苏交易”这一节后行情主线,重点关注“通胀交易”和服务业复苏两大方向。
7、招商策略认为,目前市场环境尚且安全,而4月中旬可能成为国内风险因素一个重要时间点,届时如果出现中国十年期国债收益率突破3.5%,年内新增社融转负,美国十年期国债收益率突破2%,比特币从顶部暴跌20%进入熊市,则需要高度关注A股风险。
8、深圳市政府决定组织实施2022年民营及中小企业创新发展培育扶持计划,对拟在境内证券交易所首次公开发行股票,并已完成上市辅导的,给予最高不超过150万元奖励;对直接在境外证券交易所首次公开发行股票的,给予最高不超过80万元奖励;对外地优质上市公司迁入深圳行政区域的,给予最高不超过500万元奖励。
9、据上证报,史上最强“限塑令”今年起正式实施,多家机构预测未来5年可降解材料市场份额在500亿元以上。在下游需求助推下,近期金发科技、恒力石化和瑞丰高材等多家化工类上市公司纷纷加码可降解材料产能,更有化工龙头企业强势跨界布局。
10、现代汽车集团日前将宁德时代和SK创新敲定为纯电动汽车专用底盘平台“E-GMP”第三批整车供货商。第三批3款车型中,宁德时代向其中2款供货,SK供应1款。
11、Wind数据显示,沪深两市本周将有42只个股面临限售股解禁,按最新收盘价计算,合计解禁市值为1044.84亿元,环比增加46.27%。其中,两市第三高价股石头科技317亿元市值限售股份2月22日解禁,该股上市以来累计上涨282.12%。
12、A股本周将有7只新股申购,包括沪市主板3只、科创板2只、中小板1只、创业板1只。其中,周五申购的四方新材被称为“重庆混凝土大王”,其预估发行价超过40元/股,上市后若能收获5个涨停板,中一签可赚5万元左右。
13、全国中小企业股份转让系统披露数据显示,春节后第一个交易周(2月18日至19日)新三板挂牌公司成交13.32亿元,其中精选层成交4.70亿元。

// 金融 //
1、2021年中央一号文件提出,运用支农支小再贷款、再贴现等政策工具,实施最优惠的存款准备金率,加大对机构法人在县域、业务在县域的金融机构的支持力度,推动农村金融机构回归本源。
2、据北京商报,专属商业养老保险试点即将落地。相关意见稿正在业内征求意见,拟自3月1日起在北京市、浙江省开展专属商业养老保险试点,并规定该险种可转换的“保证+浮动”收益模式,以及针对新产业、新业态从业人员和各种灵活就业人员特殊保障等。
3、金元证券30.68亿股股份(占总股本76.12%)近日在北交所挂出转让,转让方为首都机场集团公司。若此次转让顺利完成,受让方将获得金元证券控股权。2019年底,首都机场曾挂牌转让其所持金元证券股份,转让底价为98.41亿元,但最终转让并未成功。
// 楼市 //
1、李稻葵表示,现在中国房地产市场跟十年前不完全一样,因中国经济现在地理结构正出现重大变化。时代不一样,绝对不能假设房价永远会涨,一定要认准地区,而且强烈建议不要为了投资、投机搞房子。
// 产业 //
1、《广东省国土空间规划(2020-2035年》提出,建设沪深广、京港澳高速磁悬浮。这是广东首次提出预留建设沪(深)广高速磁悬浮通道。深圳到上海约1500公里,如时速以每小时600公里算,大约2.5小时就可以互通深沪两市,大约3.6小时可到达北京。
2、2021年江西将聚焦种植业结构调整,加快种植业提质增效,力争全省优质稻订单面积达到1400万亩,新增设施蔬菜面积35万亩。
3、2021年黑龙江省计划在2020年已建1.8万个5G基站基础上,再新建1.8万个5G基站。5G网络将基本覆盖全省县城以上及重点乡镇,部分地市(如哈尔滨、大庆等)将实现乡镇以上、校园、3A以上景区以及机场高速等连续覆盖。
4、国务院联防联控机制春运工作专班数据显示,春运进入第二十五日,全国预计发送旅客2342.5万人次。其中铁路预计发送旅客680万人次,公路1500万人次,水路45万人次,民航117.5万人次。全国高速公路预计流量3053万辆。
5、2021年春节假期移动互联网流量达到357.3万TB,同比增长23.4%。其中,除夕和初一两天移动数据流量分别增长28.7%和26.1%。抖音数据显示,2月4日至15日,拜年短视频数量增长11倍;优酷平台数据显示,1月28日至2月16日,超过23亿人次上网刷剧观影,增长20%。
6、国家邮政局监测数据显示,2月20日(正月初九),全国邮政快递企业快递包裹揽收量已恢复到节前正常水平,标志着邮政快递业已结束“春节模式”,恢复正常运营。
7、猫眼数据显示,电影《唐人街探案3》上映第10天,总票房突破40亿元,创中国电影市场最快破40亿纪录,并成为中国影史第5部破40亿影片。《你好,李焕英》总票房随后突破40亿元,并成功反超《唐人街探案3》。
8、华为终端官方宣布,将于2月22日举办新一代折叠旗舰发布会,正式发布华为Mate X2。预热海报中出现新机冰山一家,坐实“内折”传闻。
9、上海市与地平线集团签署战略合作框架协议,将建设车载AI芯片全球研发总部和智能汽车中央计算平台全球总部,开展AI芯片生态建设,继续发挥软硬结合优势,推动人工智能底层核心技术突破和底层计算平台建设。
// 国际股市 //
1、特斯拉美国官网显示,特斯拉Model Y长续航版起售价为4.899万美元,下调1000美元。
2、据汽车新闻网站Electrek:特斯拉暂停接受最低价版本Model Y的订单,美国特斯拉官网已将该款型移除出网上配置器。
3、因贪污和贿赂等嫌疑被大法院定罪的三星电子副会长李在镕,将被解除三星生命公益财团理事长职务。
// 海外 //
1、英国财政大臣苏纳克正考虑增加对制造业企业和工厂税收减免,以帮助弥合南北分歧。
2、欧洲汽车行业积极拥抱氢能源,包括雷诺、佛吉亚和米其林在内的整车厂商和零部件供应商已采取行动,布局氢能和燃料电池技术。佛吉亚积极部署氢能源策略,不仅将向雷诺提供氢气储罐,还收购中国高压瓶制造企业斯林达大部分股权。
3、韩国国务总理丁世均表示,11.7万人份辉瑞疫苗将于2月26日抵达韩国,27日起救治新冠病毒患者的医务人员将首先接种。
4、韩国1月国内乘用车销量同比增加21.0%,为11.9590万辆。其中韩国5家整车厂商销量为9.7368万辆,同比增加19.7%,进口车2.2222万辆,增加27.4%。其中,现代汽车和起亚分别售出汽车4.7059万辆和3.7045万辆,占比高达70.4%。
5、美国火箭发动机制造商Aerojet Rocketdyne表示,收到美国联邦贸易委员会对洛克希德马丁收购公司交易进行第二次反垄断审查要求。洛克希德马丁此前宣布,将以每股56美元现金收购Aerojet,涉资44亿美元,交易预计将于下半年完成。
6、知情人士透露,电动汽车制造商Lucid Motors将与一家特殊目的收购公司(SPAC)合并,然后谋求上市,该消息或于本周宣布。合并之后新公司估值最高将达150亿美元。
7、国际货币基金组织(IMF)数据显示,2020年第三季度国际游客人数同比下降98.7%。
// 商品 //
1、伊拉克油长称,由于油价上涨,伊拉克决定冻结原油预付款协议。
2、2021年中央一号文件指出,2021年农业供给侧结构性改革深入推进,粮食播种面积保持稳定、产量达到1.3万亿斤以上。坚持并完善稻谷、小麦最低收购价政策,完善玉米、大豆生产者补贴政策。加快构建现代养殖体系,保护生猪基础产能,健全生猪产业平稳有序发展长效机制。
3、中信证券认为,与上轮历史高点铜价走势相比,目前铜价上涨已来到缺口+通胀为核心驱动力的新阶段,综合流动性、供需、库存因素,预计此轮铜价有望达到12000美元/吨,且未来两年维持高位。
4、近日中国石油天然气集团公司青海油田分公司在柴达木盆地英雄岭构造带干柴沟获新发现,新增油气预测地质储量3923万吨,具备新增油气地质储量1亿吨潜力。
5、安哥拉政府将扩大石油生产以满足国内需求,其中包括在卡宾达,洛比托和索约建设炼油厂,并对罗安达炼油厂进行现代化改造和优化。据悉,安哥拉石油产量仅占国内日常消费需求20%,而其余石油用量都是靠从国外进口。
6、开源证券:本轮油价会否涨破80美元/桶尚未可知,但类比历史相似阶段,上涨趋势大概率远未结束;伴随疫苗大规模推广、全球疫情形势持续改善,叠加拜登大规模财政刺激法案即将落地,原油相关需求修复将进一步加快。
7、美国得克萨斯州出台临时禁令,暂时禁止天然气出口,这让高度依赖从美国进口天然气的墨西哥出现能源危机。委内瑞拉总统马杜罗表示,打算与墨西哥总统洛佩斯通话,提出由委内瑞拉确保向墨西哥供应天然气。
// 债券 //
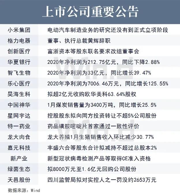
1、嘉元科技即将于2月23日公开发行12.4亿元“嘉元转债”,开启科创板公司发行可转债先河。对于没开通科创板的投资者,仅可以参与可转债打新和买卖,不能转股。
2、中信证券认为,2020年以来流动性紧平衡时期特点是DR007移动平均值略高于OMO7天利率水平,货币政策总体稳健中性,以缩量对冲为公开市场投放的主要特点,公开市场操作中标利率保持不变。在货币政策和资金面均没有显著利好的情况下,债市大概率呈现中性表现。当前10年期国债收益率合适区间或在3%-3.3%。
// 日程 //

转载:Wind资讯
