// 热点聚焦 //
5、互联网平台互联互通又有大突破!微信松绑外部链接管理:在点对点聊天场景中将可直接访问外部链接;将在群聊场景下试行开放电商类外部链接直接访问功能;后续计划开发自主选择模式,为用户提供外链管理功能。
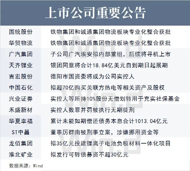
// 国内股市 //

// 金融 //
5、香港最大ETF要更换管理人。盈富基金监督管理委员会将向内地、香港特区以及美资机构等具备ETF营运经验和具有一定规模的资产管理公司发出邀约,通过竞标方式为盈富基金挑选新的基金管理人。恒生银行旗下的恒生资管以及南方东英资管均获得邀请参与竞标,现任基金管理人道富环球也在候选之列。
// 债券 //
