// 热点聚焦 //
1、国家发改委就今冬明春能源保供表示,将多措并举加强供需调节,确保今冬明春能源稳定供应,确保居民用能安全。其中包括:多渠道增加能源保供资源,依法依规释放煤炭先进产能,有序增加煤炭进口,尽力增加国内天然气产量;发挥好中长期合同“压舱石”作用;进一步做好有序用能工作,坚守民生用能保供底线,坚决避免压限居民用能的情况发生;发挥好能源储备和应急保障能力的重要作用;合理疏导用能成本;有效控制不合理能源需求,坚决遏制“两高”项目不合理用能需求,推动主要耗煤行业节煤限煤。
2、央行、银保监会联合召开房地产金融工作座谈会,要求金融机构要按照法治化、市场化原则,配合相关部门和地方政府共同维护房地产市场的平稳健康发展,维护住房消费者合法权益。会议强调,金融部门要围绕“稳地价、稳房价、稳预期”目标,准确把握和执行好房地产金融审慎管理制度,坚持房子是用来住的、不是用来炒的定位,坚持不将房地产作为短期刺激经济的手段,持续落实好房地产长效机制,加快完善住房租赁金融政策体系。
3、北京市海淀区房地产经纪协会发布行业内部自律倡议,号召中介机构共同抵制恶意争夺房源的行为;同时,结合近一年成交价格情况,对29个价格涨幅大、成交量大的热点小区,向中介机构发布二手房交易指导参考价,供中介机构参考,包括前期大热的蜂鸟家园、新起点嘉园等。
4、在欧洲央行金融论坛上,四大央行行长围绕货币政策、供应瓶颈等热门议题发表讲话。在货币政策方面,美联储主席鲍威尔称,美联储距离加息还很遥远,正谨慎地处理货币政策正常化问题。关于供应瓶颈,鲍威尔表示,供给侧在拖美国经济的后腿,随着供应瓶颈问题得到控制、趋于缓和,通胀料将出现回落。欧洲央行行长拉加德称,在部分地区,供应瓶颈正在恶化。英国央行行长贝利希望供应链瓶颈问题是暂时性的,英国对供给侧所遭受冲击的原因缺乏共识,货币政策无助于化解供应冲击。在谈到疫情与经济的关系时,鲍威尔认为,美国经济前景存在高度不确定。拉加德表示,欧元区正从边缘状态回归,但尚未摆脱困境,不确定性对增长构成威胁,物价上涨很大程度上系重新开放所致。日本央行行长黑田东彦称,日本经济逐步回暖,出口走强,但消费“仍然非常疲软”。
// 国内股市 //
1、沪深两市股指迎来调整,因节日期间出现重大消息的不确定性较高,市场避险情绪强烈。上证指数收跌1.83%报3536.29点,深证成指跌1.64%报14079.02点,创业板指跌1.13%报3175.15点,Wind全A指跌2.02%;大市成交额连续第49个交易日超过1万亿元,再度刷新最长历史记录。钢铁、煤炭、石油天然气、稀土、磷化工、电力板块带头调整,兖州煤业、东方盛虹、合盛硅业等千亿龙头股跌停,中国石油跌近7%。格力电器大手笔注销回购股份,录涨超3%,对家电板块有所提振。银行、猪肉板块逆市走升。
2、北向资金净卖出2.67亿元,结束连续3日净买入。宝钢股份遭净卖出5.46亿元;招商银行净卖出逾4亿元,东方财富、中远海控、格力电器净卖出逾1亿元。净买入方面,食品饮料板块持续受到青睐,乳业龙头伊利股份获净买入5.46亿元,连续4日净买入,累计净买入14.41亿元,贵州茅台、五粮液净买入逾1亿元,泸州老窖则遭净卖出逾1亿元;多只新能源产业链龙头股获加仓,比亚迪净买入4.65亿元,净买入额创一个月新高,宁德时代、隆基股份分别净买入3.01亿元、2.21亿元;此外,中国平安、美的集团净买入逾3亿元。
3、恒生指数低开高走收涨0.67%,报24663.5点;恒生科技指数跌0.84%,恒生国企指数涨0.46%。港股通交易暂停,大市成交缩至1235.3亿港元。地产、金融股涨幅居前,恒大系个股大涨,中国恒大涨近15%,恒大汽车涨超40%,恒腾网络涨近13%。银行股普涨,邮储银行涨超4%,招商银行涨3.6%。周期、科技、医药板块走弱,兖州煤业、开拓药业跌超10%,中国石油跌近7%。
4、香港金管局总裁余伟文表示,香港正在与内地研究扩大人民币在香港股票交易中的使用事宜。需要进一步研究如何提振发行人和投资者的需求,以及如何减少市场分化,他希望“很快”制定出实用解决方案。
5、北交所设立后精选层首批5只新股10月8日申购,分别是锦好医疗、广咨国际、恒合股份、海希通讯、广脉科技。第二批三只新股则将于10月11日申购,分别为禾昌聚合、汉鑫科技、广道高新。
6、证监会同意零点有数、万祥科技、金钟股份创业板IPO注册;物产环能首发获通过,德纳化学首发被否。思科瑞科创板首发暂缓审议,海创药业过会。
7、宁德时代击败锂矿巨头赣锋锂业,以19.3亿元拿下世界级锂盐湖项目。宁德时代已签订相关协议,以3.77亿加元(约19.3亿元人民币)收购Millennial Lithium100%股权。Millennial公司在阿根廷拥有两处世界级锂盐湖项目。锂矿巨头赣锋锂业也曾出手要约收购,但最终以1.2亿元人民币的差价出局。
8、中国恒大出售盛京银行17.53亿股内资股,占盛京银行已发行股份的19.93%,对价合计99.93亿元。另据港交所最新数据,华人置业于9月27日减持中国恒大1.31亿股,持股比例由5.66%降至4.68%。华人置业昨日早盘大涨后停牌,停牌前涨33%。
9、董明珠在股东大会上回应格力员工持股计划推进不如预期称,一方面是因为公司员工“没钱”,钱不够缴纳持股认购金额;另一方面则是因为格力员工持股计划要求是,到退休年龄才可以退出,如果中途离职,股票会被完全收回并注销。董明珠提出,希望所有员工都可以来认领股权激励中的股份,“持有不了我来兜底!”。
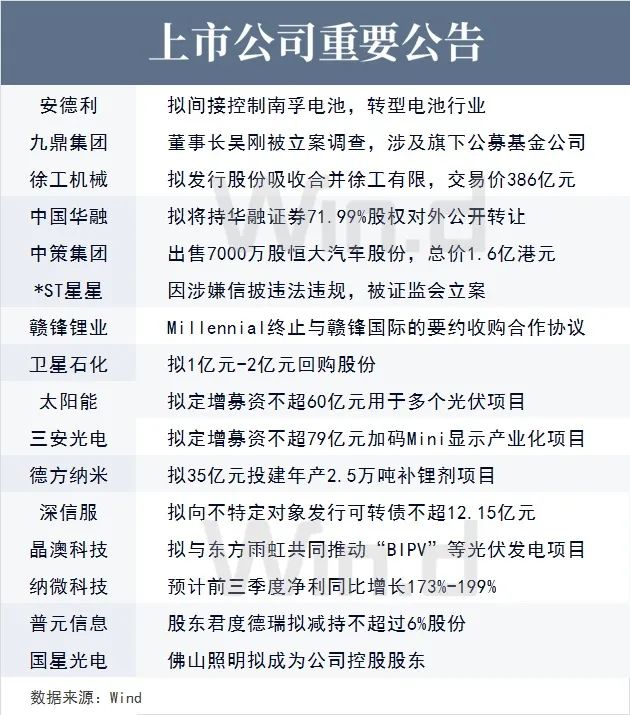
10、又有知名公司董事长被立案调查,涉及旗下公募基金公司。因相关行为涉嫌违反基金相关法律法规,证监会决定对九鼎投资董事长吴刚立案。知情人士称,吴刚本人并未在旗下的公募基金公司担任管理职务,但曾指示要求基金公司发行的某支基金产品清算事宜,以尽早收回资金,降低风险。
11、消息称富士康深圳园区将于10月1日停电。富士康方面回应称,此属例行计划性作业安排,不影响生产运营。目前富士康在深圳、郑州、成都等地主要园区正常运营。
12、中国华融公告称,根据监管机构对金融资产管理公司逐步退出非主业的要求,公司拟将持有的华融证券71.99%股权对外公开转让。
13、华北制药回应招采严重失信称,国家医保局网上发布的内容是汇总,其实是山东局原来已发布的内容,内容根本一样的,具体对公司有何影响,以公告为准。

// 金融 //
1、大型商业银行正在从“人才收割机”到人才结构优化转变。近期已有大型商业银行内部通知,要求顺应2023年-2025年退休高峰,集中进行较大幅度人数调整,比例7%-9%。简单测算,该银行每年退休员工数量愈2万人。通知同时要求压降本部人员数量,把人力资源优先配置到基层一线。
2、央行天津分行行政处罚信息显示,中汇支付因违反银行卡收单业务相关法律制度规定,被处罚款1399万元。这也是今年以来,央行向非银支付机构开出的第3张超千万元的罚单。
3、中国保险行业协会组织开展行业首次财产保险产品需求大调查,重点覆盖财产险公司经营的财产损失保险、责任保险、意外伤害保险、短期健康保险等产品,聚焦个人消费者、企业法人和政府部门的风险保障需求开展调研。
4、年内基金分红已超去年全年。截至9月29日,今年共有2124只基金分红,累计分红总额1938.6亿元,已经超过2020年全年(1895.63亿元)的分红总额。明星基金经理分红“豪横”,包括周应波、刘彦春、朱少醒、刘格菘掌管的多只基金年内分红总额超过10亿元。
5、国开证券挂牌转让国开泰富基金66.7%股权。这是该公司继去年出售9家营业部以来,在剥离零售业务板块方面采取的又一举措。
6、三亚中央商务区将于近期出台支持开展私募股权二级市场交易若干措施,以鼓励吸引私募股权二级市场交易集聚。
// 债券 //
1、【债市综述】现券和国债期货走强,临近假期债市交投趋淡。国债期货全线收涨,10年期主力合约涨0.22%;银行间主要利率债收益率下行1-2bp。季末将至,银行间市场流动性总体不紧,但跨月资金价格上涨较多。分析称,经济基本面虽疲弱,但此前市场并不担忧的通胀压力已渐成气候,债市短期仍面临一定压制。
2、为提高银行永续债的市场流动性,支持银行发行永续债补充资本,增强金融服务实体经济的能力,央行9月29日开展央行票据互换(CBS)操作,操作量50亿元,期限3个月,费率0.10%。
3、陕西省国资委召开省属企业债券专题座谈会,要求加强债券违约风险监测,强化债券发行管理,强化风险处置依法合规,重点防控重点企业的债券违约风险,重点管控隐性债务风险,杜绝表外融资行为。
4、《2020年中国绿色债券市场报告》指出,尽管受到新冠肺炎疫情的影响,2020年全球绿色债券市场的发行总量达2932亿美元,刷新年度纪录,同比增长9%;2020年12月全球绿色债券市场累计发行金额超1万亿美元。
5、【债券重大事件】蓝光发展累计违约债券本金为51.47亿元;上清所未收到“20蓝光MTN002”付息资金;惠誉下调中国恒大及其子公司长期外币发行人违约评级至“C”;标普下调花样年控股长期发行人信用评级和债务发行评级至“CCC”;中诚信国际将华融晋商资管主体信用等级由AAA调降至AA+;大公将钜盛华主体信用等级调整为A,评级展望维持负面;中诚信国际将景峰医药主体信用等级调降至BB;交易商协会对泸州高新予以诫勉谈话;华晨电力管理人:债权人应在10月31日前申报债权;祥鹏航空第二次债权人会议表决结果将延期至10月20日;“21宁舟港MTN001”“21湘高速MTN007”“21焦作投资小微债01”“21华建集团SCP001”“21大足国资CP001”取消发行等。
